网站首页
走进城子河
区政府
党组织建设
公示公告
关于鸡西市城子河区2026年水旱...
城子河区农业农村局关于公布农...
2026年3月城乡低保、城乡特困临...
城子河区卫生健康局生活饮用水...
城子河区市场监督管理局2026年...
第三轮省级生态环境保护督察反...
鸡西市城镇公租房待分配房源及...
鸡西市城子河区市场监督管理局...
关于城子河区2026年耕地地力保...
长青乡2026年申请享受耕地地力...
城子河区农业农村局关于征集黑...
永丰乡申报2026年耕地地力补贴...
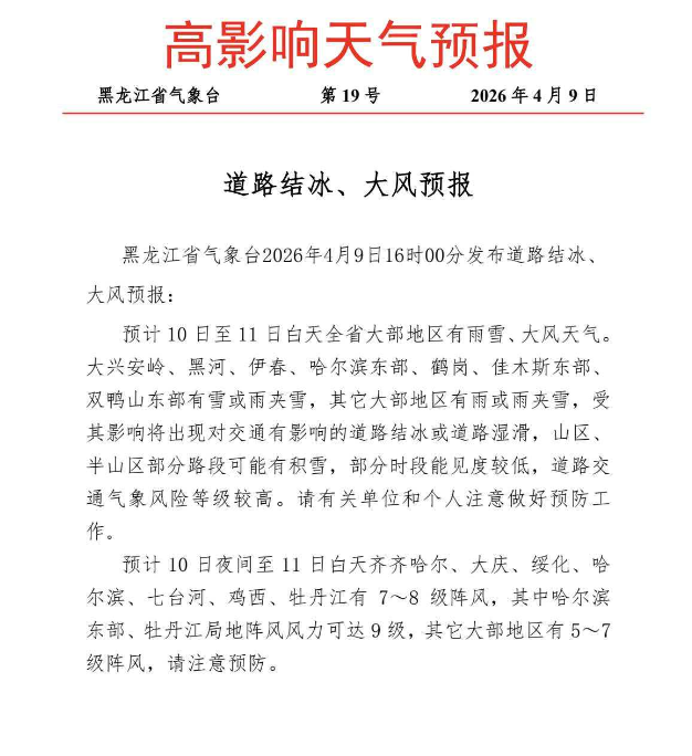
20260410道路结冰、大风预报
发布者:
发布时间:2026年04月10日
来源:城子河区应急管理局