网站首页
走进城子河
区政府
党组织建设
公示公告
城子河区禁止开垦陡坡地范围划...
关于拨付城子河区2025年第二批...
城子河区2025年第四季度租赁补...
鸡西市城子河区市场监督管理局...
2025年城子河区卫生健康局关于...
关于鸡西市城子河区昌顺采石场...
城子河区2025年公共场所卫生信...
2025年城子河区卫生健康局关于...
关于城子河区2024年秸秆还田拟...
城子河区卫生健康局学校、托幼...
关于城子河区非煤矿山及日常安...
2025年城子河区参加城镇企业职...
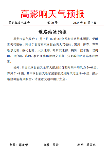
20251107道路结冰预报
发布者:
发布时间:2025年11月07日
来源:城子河区应急管理局